

ӰAV is fully committed to compliance with Title IX of the Educational Amendments Act of 1972. Title IX is a federal civil rights law that protects members of our community from discrimination, harassment, and violence based on sex or gender in our education programs and activities.
ӰAV has a designated Title IX Coordinator who is responsible for ensuring the University’s compliance with Title IX.
Title IX Coordinator
[email protected]
McDaniel University Center, Suite 257
(405) 208-7900
Civil Rights Investigator
[email protected]
McDaniel University Center, Room 233
(405) 208-6310
If you would like to make a report of a Title IX issue, request assistance, or if you have any questions about Title IX or ӰAV's policies, you are encouraged to contact the Title IX Coordinator or any ӰAV Title IX administrator.
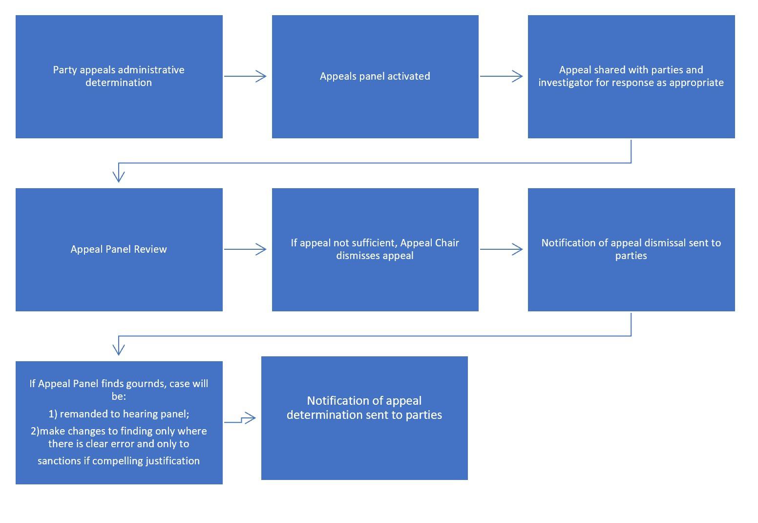
Nondiscrimination Policy and Equity Resolution Process Flow Charts
Flow charts for the different processes structured within the Nondiscrimination Policy are provided to help you understand the differences between formal process, informal process, and support measures only. Additionally, the flow charts for the Discrimination Part B and hearing appeal are also included.
- Laurel, Newsom - 405-208-5953 - Learning Enhancement Center Supervisor
- Amy Thiessen - 405-208-6272 - Clinical Assoc Prof, Core Faculty, Doctor of Physical Therapy Pr - LO 113
- Chrissy Hamilton - 405-208-6330 - Director of Talent Management - AD 127
- Karen Miller - 405-208-5653 - Prof of Mus, Asst Dir of Opera & Music Theatre - BC A319
- Tiffani Bates - 405-208-6010 - Director of Student Success
- Lilly Bermudez-Wilkins - 405-208-5161 - Associate Dean of Students - MC 234
- Alicia Boeckman - 405-208-6268 - Clinical Coordinator - LO 111
- Wendee J Lentz - 405-208-6284 - Clinical Asst Prof, Core Faculty, Doctor of Physical Therapy Pro
- Kara Morrow - 405-208-5895 - Assistant Director of Disability and Access Services - LB 106C
- Angela Do - 405-208-5352 - Associate Registrar - AD 235
- Michelle Johnston - 405-208-4996 - Associate Professor of Nursing - NSE 149
- Susan Cosby - 405-208-5658 - Assoc Executive Dir, Assoc Prof of Arts Mgmt - GC 149
- Jenni Allen - 405-208-5237 - Bursar - AD 340
- Kelly S Monroe - 405-208-5877 - Senior Coordinator, Law Academic Programs - LAW 417
- Levi J Harrel-Hallmark - 405-208-6287 - Dean of Students - MC 257
- Darius Morris - 405-208-6371 - Residence Life Coordinator - UMH East Office Suite 100
- Jay Mayes - 405-208-6289 - Residence Life Coordinator - Walker Center
- Jewellia Simpson - 405-208-6366 - Associate Director of Housing - UMH East Office Suite
- Beth Adele - 405-208-5326 - Director, Nonprofit Leadership, Chair and Associate Professor of Mass Communications - WC 116







Enforcement
Title IX is enforced by the ). Sex discrimination in employment ӰAV is also prohibited by Title VII, enforced by the . On each office's website, you can find the location and phone number of the regional office that serves your area.
